Eigenlijk heb ik de elektronica zo simpel mogelijk proberen te houden.
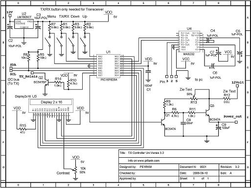
Het hart van de besturing is gemaakt van een microcontroller van Microchip, in de volksmond PIC genoemd. Het type wat ik gebruikt heb is PIC16F628.

Zoals je in het schema kunt zien gebruiken we een display met twee regels met 16 tekens per regel. Hier kun je een ieder willekeurig display voor gebruiken als het maar gebruikt maakt van H44780 chip set.
Tevens hebben we een MAX232 line driver toegevoegd. Deze zet het RS232 niveau om in TTL niveau. En gebruiken we voor communicatie met de pc. Hierover meer in het hoofdstuk software. De compoort aansluiting is getekend voor een 9 polige subD mail stekker, voor gebruik met een null modem kabel. Indien je een “straight” kabel wilt gebruiken zul je pen 2 en 3 moeten om draaien.
Onder de MAX232 zie je de schakeling staan die we gebruiken voor regelbaar vermogen.
Met de instel potmeter kun je R13 je de maximale output instellen.
v.b.
Als je Maximaal een stuurvermogen van 20mwatt nodig hebt, zet je in de software de vermogens instelling op maximaal, en regel met de potmeter het vermogen op 20mwatt.
zo kun je nooit boven de maximaal ingestelde waarde komen.
De waarde van de potmeter kan verschillen, dit heeft te maken met de stroom die er loopt. En tot hoever je het uitgangs vermogen wilt begrenzen. Bij mij is 10K Ohm voldoende. Maar je kunt er ook een hogere waarde in zetten. Bij gebruik van de UniTX is R12 een draadbrug echter kun je hier ook een weerstand plaatsen. Ook weer naar eigen behoefde.
Dan hebben we nog Q2 hiermee kunnen we een relais schakelen. Het handigste is om hier een 12 Volt relais aan te sluiten zet. Vergeet niet om een blus diode over het relais te plaatsen ! gebruik hier b.v. een 1N4001 voor.

Zodra we de Button TX/RX indrukken zal het relais inkomen. Echter houden we 1s de vermogens regeling nog op 0, zodat we nooit op vollast het relais schakelen. Teven bij het uitschakelen zal eerst het vermogen op nul worden gezet en 1s later het relais worden afgeschakeld.
De I2C bus aansluiting is niet zoveel over te vertellen, let wel op dat je de SDA en SCA goed aanluit op de zender, als hier iets mis mee is zal de controller op het display een I2C error geven.
Als laatste de schakelaars. Ook dit hebben we proberen universeel te maken, de een wil dit graag met drukschakelaars (buttons), en de andere een rotary encoder.
De TX/RX en menu zijn drukschakelaars (button). De up / down schakelaars kunnen twee drukschakelaars zijn, of een rotary encoder.
let wel op dat je de juiste software kiest voor je configuratie. zie hieronder het schema met rotary encoder.
